Product Summary
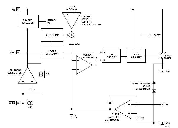
The LT1767EMS8-5#PBF is a Step-Down Switching Regulator. The LT1767EMS8-5#PBF is a 1.25MHz monolithic buck switching regulator. A high efficiency 1.5A, 0.22W switch is included on the die together with all the control circuitry required to complete a high frequency, current mode switching regulator. Current mode control provides fast transient response and excellent loop stability. New design techniques achieve high efficiency at high switching frequencies over a wide operating range. A low dropout internal regulator maintains consistent performance over a wide range of inputs from 24V systems to Li- Ion batteries. An operating supply current of 1mA improves efficiency, especially at lower output currents. Shutdown reduces quiescent current to 6mA. Maximum switch current remains constant at all duty cycles. Synchronization allows an external logic level signal to increase the internal oscillator from 1.4MHz to 2MHz. The LT1767EMS8-5#PBF is available in an 8-pin MSOP fused leadframe package and a low thermal resistance exposed pad package. Full cycle-by-cycle short-circuit protection and thermal shutdown are provided. High frequency operation allows the reduction of input and output filtering components and permits the use of chip inductors. The applications of the LT1767EMS8-5#PBF include DSL Modems, Portable Computers, Wall Adapters, Battery-Powered Systems and Distributed Power.
Parametrics
LT1767EMS8-5#PBF absolute maximum ratings: (1)Input Voltage: 25V; (2)BOOST Pin Above SW: 20V; (3)Max BOOST Pin Voltage: 35V; (4)SHDN Pin: 25V; (5)FB Pin Voltage: 6V; (6)FB Pin Current: 1mA; (7)SYNC Pin Current: 1mA; (8)Operating Junction Temperature Range (Note 2) LT1767E: – 40℃ to 125℃; (9)Storage Temperature Range: – 65℃ to 150℃; (10)Lead Temperature (Soldering, 10 sec): 300℃.
Features
LT1767EMS8-5#PBF features: (1)1.5A Switch in a Small MSOP Package; (2)Constant 1.25MHz Switching Frequency; (3)High Power Exposed Pad (MS8E) Package; (4)Wide Operating Voltage Range: 3V to 25V; (5)High Efficiency 0.22W Switch; (6)1.2V Feedback Reference Voltage; (7)Fixed Output Voltages of 1.8V, 2.5V, 3.3V, 5V; (8)2% Overall Output Tolerance; (9)Uses Low Profile Surface Mount Components; (10)Low Shutdown Current: 6mA; (11)Synchronizable to 2MHz; (12)Current Mode Loop Control; (13)Constant Maximum Switch Current Rating at All Duty Cycles.
Diagrams

| Image | Part No | Mfg | Description | ![]() |
Pricing (USD) |
Quantity | ||||||||||
|---|---|---|---|---|---|---|---|---|---|---|---|---|---|---|---|---|
![]() |
![]() LT1767EMS8-5#PBF |
![]() |
![]() IC REG BUCK 5V 1.5A 8MSOP |
![]() Data Sheet |
![]()
|
|
||||||||||
| Image | Part No | Mfg | Description | ![]() |
Pricing (USD) |
Quantity | ||||||||||
![]() |
![]() LT1701-7 |
![]() |
![]() AC-DC BATTERY CHARGER 54.5V 10A |
![]() Data Sheet |
![]()
|
|
||||||||||
![]() |
![]() LT1702-7 |
![]() |
![]() AC-DC BATTERY CHARGER 48V 11A |
![]() Data Sheet |
![]()
|
|
||||||||||
![]() |
![]() LT1711CMS8#PBF |
![]() |
![]() IC COMP R-RINOUT SINGLE 8-MSOP |
![]() Data Sheet |
![]()
|
|
||||||||||
![]() |
![]() LT1711CMS8#TR |
![]() |
![]() IC COMP R-RINOUT SINGLE 8-MSOP |
![]() Data Sheet |
![]()
|
|
||||||||||
![]() |
![]() LT1711CMS8 |
![]() |
![]() IC COMP R-RINOUT SINGLE 8-MSOP |
![]() Data Sheet |
![]()
|
|
||||||||||
![]() |
![]() LT1711 |
![]() Other |
![]() |
![]() Data Sheet |
![]() Negotiable |
|
||||||||||
(China (Mainland))










