Product Summary
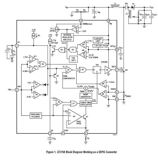
The LT3758IMSE#PBF is a wide input range, current mode, DC/DC controller which is capable of generating either positive or negative output voltages. It can be configured as either a boost, flyback, SEPIC or inverting converter. The LT3758IMSE#PBF drives a low side external N-channel power MOSFET from an internal regulated 7.2V supply. The fixed frequency, current-mode architecture results in stable operation over a wide range of supply and output voltages. The operating frequency of LT3758IMSE#PBF can be set with an external resistor over a 100kHz to 1MHz range, and can be synchronized to an external clock using the SYNC pin. A minimum operating supply voltage of 5.5V, and a low shutdown quiescent current of less than 1μA, make the LT3758 ideally suited for battery-powered systems. The LT3758IMSE#PBF features soft-start and frequency foldback functions to limit inductor current during start-up and output short-circuit. The applications of the LT3758IMSE#PBF include Automotive, Telecom and Industrial.
Parametrics
LT3758IMSE#PBF absolute maximum ratings: (1)VIN, SHDN/UVLO: 100V; (2)INTVCC: VIN + 0.3V, 20V; (3)GATE: INTVCC + 0.3V; (4)SYNC: 8V; (5)VC, SS: 3V; (6)RT: 1.5V; (7)SENSE: ±0.3V; (8)FBX: –6V to 6V; (9)Operating Temperature Range (Note 2): –40℃ to 125℃; (10)Maximum Junction Temperature: 125℃; (11)Storage Temperature Range: –65℃ to 125℃.
Features
LT3758IMSE#PBF features: (1)Wide Input Voltage Range: 5.5V to 100V; (2)Positive or Negative Output Voltage Programming with a Single Feedback Pin; (3)Current Mode Control Provides Excellent Transient Response; (4)Programmable Operating Frequency (100kHz to 1MHz) with One External Resistor; (5)Synchronizeable to an External Clock; (6)Output Overvoltage Protection; (7)Low Shutdown Current < 1μA; (8)Internal 7.2V Low Dropout Voltage Regulator; (9)Programmable Input Undervoltage Lockout with Hysteresis; (10)Programmable Soft-Start.
Diagrams

| Image | Part No | Mfg | Description | ![]() |
Pricing (USD) |
Quantity | ||||||||||||
|---|---|---|---|---|---|---|---|---|---|---|---|---|---|---|---|---|---|---|
![]() |
![]() LT3758IMSE#PBF |
![]() |
![]() IC REG CTRLR PWM CM 10-MSOP |
![]() Data Sheet |
![]()
|
|
||||||||||||
| Image | Part No | Mfg | Description | ![]() |
Pricing (USD) |
Quantity | ||||||||||||
![]() |
![]() LT370 |
![]() Seoul Semiconductor |
![]() Standard LED - Through Hole Green |
![]() Data Sheet |
![]()
|
|
||||||||||||
![]() |
![]() LT3710 |
![]() Other |
![]() |
![]() Data Sheet |
![]() Negotiable |
|
||||||||||||
![]() |
![]() LT3710EFE#PBF |
![]() |
![]() IC REG CTRLR BUCK PWM 16-TSSOP |
![]() Data Sheet |
![]()
|
|
||||||||||||
![]() |
![]() LT3710EFE#TR |
![]() |
![]() IC REG CTRLR BUCK PWM 16-TSSOP |
![]() Data Sheet |
![]()
|
|
||||||||||||
![]() |
![]() LT3710EFE#TRPBF |
![]() |
![]() IC REG CTRLR BUCK PWM 16-TSSOP |
![]() Data Sheet |
![]()
|
|
||||||||||||
![]() |
![]() LT3710EFE |
![]() |
![]() IC REG CTRLR BUCK PWM 16-TSSOP |
![]() Data Sheet |
![]()
|
|
||||||||||||
(China (Mainland))












