Product Summary
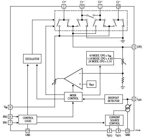
The LTC3216EDE#TRPBF is a LED Charge Pump. The LTC3216EDE#TRPBF is a low noise, high current charge pump DC/DC converter designed to power high current LEDs. The part includes an accurate programmable current source capable of driving loads up to 1A from a 2.9V to 4.4V input. Low external parts count (two flying capacitors, two programming resistors and two bypass capacitors at VIN and CPO) make the LTC3216EDE#TRPBF ideally suited for small, battery-powered applications. Built-in soft-start circuitry prevents excessive inrush current during start-up. High switching frequency enables the use of small external capacitors. Independent high and low current settings are programmed by two external resistors. Shutdown mode and current output levels are selected via two logic inputs. An ultralow dropout current source maintains accurate LED current at very low ILED voltages. Automatic mode switching optimizes efficiency by monitoring the voltage across the LED current source and switching modes only when ILED dropout is detected. The LTC3216 is available in a small 3mm x 4mm 12-Lead DFN package. The applications of the LTC3216EDE#TRPBF include LED Torch/Camera Light Supply for Cell Phones, PDAs and Digital Cameras and Generic Lighting and/or Flash/Strobe Applications.
Parametrics
LTC3216EDE#TRPBF absolute maximum ratings: (1)VIN to GND: –0.3V to 5.5V; (2)CPO to GND: –0.3V to 5.5V; (3)EN2, EN1: –0.3V to VIN + 0.3V; (4)ICPO, IILED (Note 2): 1500mA; (5)CPO Short-Circuit Duration: Indefinite; (6)Operating Temperature Range (Note 3): –40℃ to 85℃; (7)Storage Temperature Range: –65℃ to 125℃.
Features
LTC3216EDE#TRPBF features: (1)High Efficiency Operation: 1x, 1.5x or 2x Boost Modes with Automatic Mode Switching; (2)Ultralow Dropout ILED Current Control; (3)Output Current up to 1A; (4)Low Noise Constant Frequency Operation*; (5)Independent Low Current/High Current Programming and Enable Pins; (6)Wide VIN Range: 2.9V to 4.4V; (7)Open/Shorted LED Protection; (8)LED Disconnect in Shutdown; (9)Low Shutdown Current: 2.5mA; (10)4% LED Current Programming Accuracy; (11)Automatic Soft-Start Limits Inrush Current; (12)No Inductors; (13)Tiny Application Circuit (All Components <1mm Profile); (14)3mm x 4mm 12-Lead DFN Package.
Diagrams

| Image | Part No | Mfg | Description | ![]() |
Pricing (USD) |
Quantity | ||||||
|---|---|---|---|---|---|---|---|---|---|---|---|---|
![]() |
![]() LTC3216EDE#TRPBF |
![]() |
![]() IC CHARGE PUMP LED 12-DFN |
![]() Data Sheet |
![]()
|
|
||||||
| Image | Part No | Mfg | Description | ![]() |
Pricing (USD) |
Quantity | ||||||
![]() |
![]() LTC3025 |
![]() Other |
![]() |
![]() Data Sheet |
![]() Negotiable |
|
||||||
![]() |
![]() LTC3025EDC#TR |
![]() |
![]() IC REG LDO ADJ .3A 6DFN |
![]() Data Sheet |
![]()
|
|
||||||
![]() |
![]() LTC3025EDC#TRM |
![]() |
![]() IC REG LDO ADJ .3A 6DFN |
![]() Data Sheet |
![]()
|
|
||||||
![]() |
![]() LTC3025EDC#TRMPBF |
![]() |
![]() IC REG LDO ADJ .3A 6DFN |
![]() Data Sheet |
![]()
|
|
||||||
![]() |
![]() LTC3025EDC#TRPBF |
![]() |
![]() IC REG LDO ADJ .3A 6DFN |
![]() Data Sheet |
![]()
|
|
||||||
![]() |
![]() LTC3025EDC-1#TRMPBF |
![]() |
![]() IC REG LDO ADJ .5A 6DFN |
![]() Data Sheet |
![]()
|
|
||||||
(China (Mainland))











