Product Summary
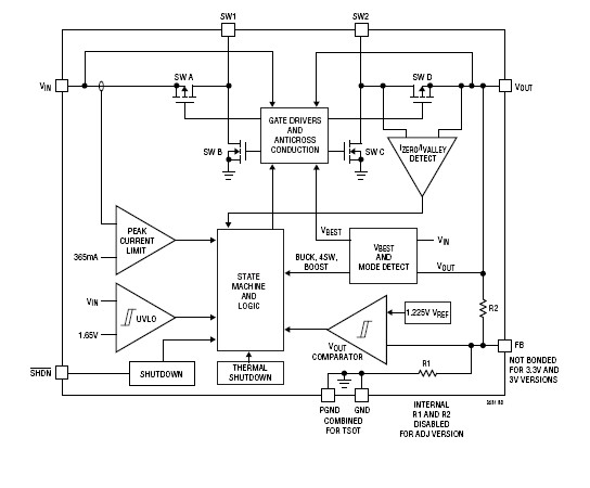
The LTC3531EDDTR#PBF is a Buck-Boost Synchronous DC/DC Converter. The LTC3531EDDTR#PBF is synchronous buck-boost DC/DC converters that operate from input voltages above, below or equal to the output voltage. The topology incorporated in the ICs provides a continuous transfer through all operating modes, making the product ideal for single cell Li-Ion and multicell alkaline or nickel applications. The LTC3531EDDTR#PBF operates in Burst Mode, minimizing solution footprint and component count as well as providing high conversion effi ciency over a wide range of load currents.The applications of the LTC3531EDDTR#PBF include Handheld Instruments, MP3 Players, Handheld computers and PDA/GPS.
Parametrics
LTC3531EDDTR#PBF absolute maximum ratings: (1)VIN, VOUT, SW1, SW2, SHDN Voltage: –0.3 to 6V; (2)SW1, SW2 Voltage, <100ns Pulse: –0.3 to 7V; (3)Operating Temperature Range (Notes 2, 3): –40℃ to 85℃; (4)Storage Temperature Range: –65℃ to 125℃; (5)Lead Temperature (TS6, Soldering, 10 sec): 300℃.
Features
LTC3531EDDTR#PBF features: (1)Regulated Output with Input Above, Below or Equal to the Output; (2)Single Inductor; (3)Up to 90% Effi ciency; (4)VIN Range: 1.8V to 5.5V; (5)200mA at 3.3VOUT from 3.6V Input; (6)125mA at 3VOUT from 2.5V Input; (7)Fixed VOUT Versions (TSOT, DFN): 3.3V, 3V; (8)Adjustable VOUT Version (DFN): 2V to 5V; (9)Burst ModeR Operation, No External Compensation; (10)Ultra Low Quiescent Current: 16μA, Shutdown Current <1μA; (11)Only 3 External Components Required (Fixed Voltage Versions); (12)Short-Circuit Protection; (13)Output Disconnect in Shutdown; (14)Available in 6-Pin ThinSOT and 3mm x 3mm DFN Packages.
Diagrams

![]() |
![]() LTC3025 |
![]() Other |
![]() |
![]() Data Sheet |
![]() Negotiable |
|
||||||
![]() |
![]() LTC3025EDC#TR |
![]() |
![]() IC REG LDO ADJ .3A 6DFN |
![]() Data Sheet |
![]()
|
|
||||||
![]() |
![]() LTC3025EDC#TRM |
![]() |
![]() IC REG LDO ADJ .3A 6DFN |
![]() Data Sheet |
![]()
|
|
||||||
![]() |
![]() LTC3025EDC#TRMPBF |
![]() |
![]() IC REG LDO ADJ .3A 6DFN |
![]() Data Sheet |
![]()
|
|
||||||
![]() |
![]() LTC3025EDC#TRPBF |
![]() |
![]() IC REG LDO ADJ .3A 6DFN |
![]() Data Sheet |
![]()
|
|
||||||
![]() |
![]() LTC3025EDC-1#TRMPBF |
![]() |
![]() IC REG LDO ADJ .5A 6DFN |
![]() Data Sheet |
![]()
|
|
||||||
(China (Mainland))









