Product Summary
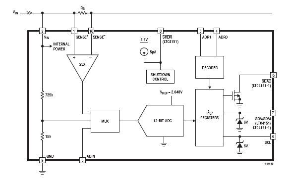
The LTC4151IMS#PBF is a High Voltage I2C Current and Voltage Monitor. The LTC4151IMS#PBF is high side power monitors that operate over a wide voltage range of 7V to 80V. In default operation mode, the onboard 12-bit ADC continuously measures high side current, input voltage and an external voltage. Data is reported through the I2C interface when polled by a host. The monitors can also perform on-demand measurement in a snapshot mode. The LTC4151IMS#PBF features a dedicated shutdown pin to reduce power consumption. The LTC4151IMS#PBF features split I2C data pins with data in and an inverted data output to drive opt isolators. The applications of the LTC4151IMS#PBF include Telecom Infrastructure, Automotive, Industrial and Consumer.
Parametrics
LTC4151IMS#PBF absolute maximum ratings: (1)VIN Voltage: –0.3V to 90V; (2)SENSE+, SENSE– Voltages: VIN – 10V or –0.3V to VIN + 0.3V; (3)ADR1, ADR0 Voltages: –0.3V to 90V; (4)ADIN, SHDN, SDAO Voltages: –0.3V to 6V; (5)SCL, SDA, SDAI Voltages (Note 2): –0.3V to 5.5V; (6)SCL, SDA, SDAI Clamp Current: 5mA; (7)Operating Temperature Range: –40℃ to 85℃; (8)Storage Temperature Range MSOP: –65℃ to 150℃; (9)DFN: –65℃ to 125℃; (10)Lead Temperature (Soldering, 10 sec) MSOP Only: 300℃.
Features
LTC4151IMS#PBF features: (1)Wide Operating Voltage Range: 7V to 80V; (2)12-Bit Resolution for Both Current and Voltages; (3)I2C Interface; (4)Additional ADC Input Monitors an External Voltage; (5)Continuous Scan and Snapshot Modes; (6)Shutdown Mode (LTC4151) Reduces Quiescent Current to 120μA; (7)Split SDA for Optoisolation (LTC4151-1); (8)Tiny 10-Lead MSOP and 3mm × 3mm DFN Packages.
Diagrams

| Image | Part No | Mfg | Description | ![]() |
Pricing (USD) |
Quantity | ||||||||||
|---|---|---|---|---|---|---|---|---|---|---|---|---|---|---|---|---|
![]() |
![]() LTC4151IMS#PBF |
![]() |
![]() IC CURRENT MONITOR(12BIT) 10MSOP |
![]() Data Sheet |
![]()
|
|
||||||||||
| Image | Part No | Mfg | Description | ![]() |
Pricing (USD) |
Quantity | ||||||||||
![]() |
![]() LTC4000EGN#PBF |
![]() |
![]() IC CHARGER BATTERY 28-SSOP |
![]() Data Sheet |
![]()
|
|
||||||||||
![]() |
![]() LTC4000EGN#TRPBF |
![]() |
![]() IC CHARGER BATTERY 28-SSOP |
![]() Data Sheet |
![]()
|
|
||||||||||
![]() |
![]() LTC4000EGN-1#PBF |
![]() |
![]() IC CHARGE MGMT MULTI CHEM 28SSOP |
![]() Data Sheet |
![]()
|
|
||||||||||
![]() |
![]() LTC4000EGN-1#TRPBF |
![]() |
![]() IC CHARGE MGMT MULTI CHEM 28SSOP |
![]() Data Sheet |
![]()
|
|
||||||||||
![]() |
![]() LTC4000EUFD#PBF |
![]() |
![]() IC CHARGER BATTERY 28-QFN |
![]() Data Sheet |
![]()
|
|
||||||||||
![]() |
![]() LTC4000EUFD#TRPBF |
![]() |
![]() IC CHARGER BATTERY 28-QFN |
![]() Data Sheet |
![]()
|
|
||||||||||
(China (Mainland))












