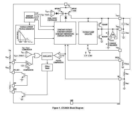
Product Summary
The LTC4425IDD#PBF is a Linear SuperCap Charger. The LTC4425IDD#PBF is a constant-current/constant-voltage linear charger designed to charge a 2-cell supercap stack from either a Li-Ion/Polymer battery, a USB port, or a 2.7V to 5.5V current-limited supply. The part operates as an ideal diode with an extremely low 50mΩ on-resistance making it suitable for high peak-power/low average power applications. The LTC4425IDD#PBF charges the output capacitors to an externally programmed output voltage in LDO mode at a constant charge current, or to VIN in normal mode with a smart charge current profile to limit the inrush current until the VIN to VOUT differential is less than 250mV. In addition the LTC4425IDD#PBF can be set to clamp the output voltage to 4.9V or 5.4V. Charge current (VOUT current limit) is programmed by connecting a resistor between PROG and GND. The voltage on the PROG pin represents the current flowing from VIN to VOUT for current monitoring. An internal active balancing circuit maintains equal voltages across each supercapacitor and clamps the peak voltage across each cell to a pin-selectable maximum value. The LTC4425IDD#PBF operates at a very low 20μA quiescent current (shutdown current <3μA) and is available in a low profile 12-pin 3mm × 3mm DFN or a 12-lead MSOP package. The applications of the LTC4425IDD#PBF include High Peak Power Battery/USB Powered Equipment, Industrial PDAs, Portable Instruments/Monitoring Equipment, Power Meters, SuperCap Backup Circuits and PC Card/USB Modems.
Parametrics
LTC4425IDD#PBF absolute maximum ratings: (1)VIN, VOUT, VMID, FB, PFI_RET, PFO Voltage: – 0.3V to 6V; (2)EN, SEL, PFI Voltage: –0.3V to MAX(VIN, VOUT) + 0.3V; (3)Operating Junction Temperature: –40℃ to 125℃; (4)Storage Temperature Range: – 65℃ to 150℃; (5)Lead Temperature, MSOP Only (Soldering, 10 sec): 300℃.
Features
LTC4425IDD#PBF features: (1)50mΩ Ideal Diode from VIN to VOUT; (2)Smart Charge Current Profi le Limits Inrush Current; (3)Internal Cell Balancer (No External Resistors); (4)Programmable Output Voltage (LDO Mode); (5)Programmable VIN to VOUT Current Limit; (6)Continuous Monitoring of VIN to VOUT Current via PROG Pin; (7)Low Quiescent Current: 20μA; (8)VIN Power Fail, PGOOD Indicator; (9)2.45V/2.7V Cell Protection Shunts (4.9V/5.4V SuperCap Max Top-Off Voltage); (10)3A Peak Current Limit, Thermal Limiting; (11)Tiny Application Circuit, 3mm × 3mm × 0.75mm DFN and 12-Lead MSOP Packages.
Diagrams

| Image | Part No | Mfg | Description | ![]() |
Pricing (USD) |
Quantity | ||||||||||
|---|---|---|---|---|---|---|---|---|---|---|---|---|---|---|---|---|
![]() |
![]() LTC4425IDD#PBF |
![]() |
![]() IC SUPERCAP CHARGER 12-DFN |
![]() Data Sheet |
![]()
|
|
||||||||||
| Image | Part No | Mfg | Description | ![]() |
Pricing (USD) |
Quantity | ||||||||||
![]() |
![]() LTC4000EGN#PBF |
![]() |
![]() IC CHARGER BATTERY 28-SSOP |
![]() Data Sheet |
![]()
|
|
||||||||||
![]() |
![]() LTC4000EGN#TRPBF |
![]() |
![]() IC CHARGER BATTERY 28-SSOP |
![]() Data Sheet |
![]()
|
|
||||||||||
![]() |
![]() LTC4000EGN-1#PBF |
![]() |
![]() IC CHARGE MGMT MULTI CHEM 28SSOP |
![]() Data Sheet |
![]()
|
|
||||||||||
![]() |
![]() LTC4000EGN-1#TRPBF |
![]() |
![]() IC CHARGE MGMT MULTI CHEM 28SSOP |
![]() Data Sheet |
![]()
|
|
||||||||||
![]() |
![]() LTC4000EUFD#PBF |
![]() |
![]() IC CHARGER BATTERY 28-QFN |
![]() Data Sheet |
![]()
|
|
||||||||||
![]() |
![]() LTC4000EUFD#TRPBF |
![]() |
![]() IC CHARGER BATTERY 28-QFN |
![]() Data Sheet |
![]()
|
|
||||||||||
(China (Mainland))











