Product Summary
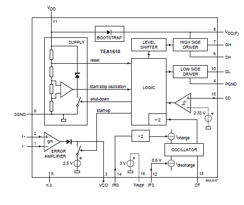
The TEA1611T/T3 is a Zero-voltage-switching resonant converter controller. The TEA1611T/T3 is a monolithic integrated circuit implemented in a high-voltage DMOS process. The circuit is a high voltage controller for a zero-voltage switching resonant converter. The IC provides the drive function for two discrete power MOSFETs in a half-bridge configuration. It also includes a level-shift circuit, an oscillator with accurately-programmable frequency range, a latched shut-down function and a transconductance error amplifier. The applications of the TEA1611T/T3 include TV and monitor power supplies and High voltage power supplies.
Parametrics
TEA1611T/T3 absolute maximum ratings: (1)VSH high side driver voltage: 0 to 600 V; (2)VDD supply voltage: 0 to 14 V; (3)VI+ amplifier non-inverting input voltage: 0 to 5 V; (4)VI- amplifier inverting input voltage: 0 to 5 V; (5)VSD shut-down input voltage: 0 to 5 V; (6)IIFS oscillator falling slope input current: 1mA; (7)IIRS oscillator rising slope input current: 1mA; (8)IREF VREF source current: -2mA; (9)Ptot total power dissipation Tamb<70℃: 0.8W; (10)Tamb ambient temperature operating: -25 +70℃; (11)Tstg storage temperature: -25 to +150℃.
Features
TEA1611T/T3 features: (1)Integrated high voltage level-shift function; (2)Integrated high voltage bootstrap diode; (3)Transconductance error amplifier for ultra high-ohmic regulation feedback; (4)Latched shut-down circuit for overcurrent and overvoltage protection; (5)Low start-up current (green function); (6)Adjustable minimum and maximum frequencies; (7)Adjustable dead time; (8)Undervoltage lockout.
Diagrams

![]() |
![]() TEA1007 |
![]() Other |
![]() |
![]() Data Sheet |
![]() Negotiable |
|
||||
![]() |
![]() TEA100M1CBK-0512P |
![]() Lelon |
![]() Aluminum Electrolytic Capacitors - Leaded 16V 10uF 20% |
![]() Data Sheet |
![]() Negotiable |
|
||||
![]() |
![]() TEA100M1CTR-0512P |
![]() Lelon |
![]() Aluminum Electrolytic Capacitors - Leaded 16V 10uF 20% |
![]() Data Sheet |
![]() Negotiable |
|
||||
![]() |
![]() TEA100M1EBK-0512P |
![]() Lelon |
![]() Aluminum Electrolytic Capacitors - Leaded 25V 10uF 20% |
![]() Data Sheet |
![]() Negotiable |
|
||||
![]() |
![]() TEA100M1ETR-0512P |
![]() Lelon |
![]() Aluminum Electrolytic Capacitors - Leaded 25V 10uF 20% |
![]() Data Sheet |
![]() Negotiable |
|
||||
![]() |
![]() TEA100M1HBK-0512P |
![]() Lelon |
![]() Aluminum Electrolytic Capacitors - Leaded 50V 10uF 20% |
![]() Data Sheet |
![]() Negotiable |
|
||||
(China (Mainland))









