Product Summary
The LT1763CS8#PBF is a low noise LDO micropower regulator.
Parametrics
LT1763CS8#PBF absolute maximum ratings: (1)IN Pin voltage: ±20V; (2)OUT pin voltage: ±20V; (3)SHDN pin voltage: ±20V; (4)Operating junction temperature range: -40 to 125℃; (5)Storage temperature range: -65 to 150℃.
Features
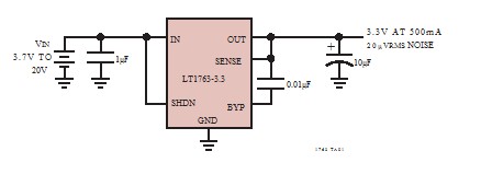
LT1763CS8#PBF features: (1)Low noise: 20μVRMS; (2)Output current: 500mA; (3)Low quiescent current: 30μA; (4)Wide input voltage range: 1.8 to 20V; (5)Low dropout voltage: 300mV; (6)Very low shutdown current: <1μA.
Diagrams

| Image | Part No | Mfg | Description | ![]() |
Pricing (USD) |
Quantity | ||||||||||
|---|---|---|---|---|---|---|---|---|---|---|---|---|---|---|---|---|
![]() |
![]() LT1763CS8#PBF |
![]() |
![]() IC REG LDO ADJ .5A 8-SOIC |
![]() Data Sheet |
![]()
|
|
||||||||||
| Image | Part No | Mfg | Description | ![]() |
Pricing (USD) |
Quantity | ||||||||||
![]() |
![]() LT1701-7 |
![]() |
![]() AC-DC BATTERY CHARGER 54.5V 10A |
![]() Data Sheet |
![]()
|
|
||||||||||
![]() |
![]() LT1702-7 |
![]() |
![]() AC-DC BATTERY CHARGER 48V 11A |
![]() Data Sheet |
![]()
|
|
||||||||||
![]() |
![]() LT1711CMS8#PBF |
![]() |
![]() IC COMP R-RINOUT SINGLE 8-MSOP |
![]() Data Sheet |
![]()
|
|
||||||||||
![]() |
![]() LT1711CMS8#TR |
![]() |
![]() IC COMP R-RINOUT SINGLE 8-MSOP |
![]() Data Sheet |
![]()
|
|
||||||||||
![]() |
![]() LT1711CMS8 |
![]() |
![]() IC COMP R-RINOUT SINGLE 8-MSOP |
![]() Data Sheet |
![]()
|
|
||||||||||
![]() |
![]() LT1711 |
![]() Other |
![]() |
![]() Data Sheet |
![]() Negotiable |
|
||||||||||
(China (Mainland))











