Product Summary
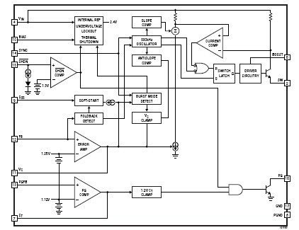
The LT1977IFE is a Step-Down Switching Regulator. The LT1977IFE is a 500kHz monolithic buck switching regulator that accepts input voltages up to 60V. A high efficiency 1.5A, 0.2Ω switch is included on the die along with all the necessary oscillator, control and logic circuitry. Current mode topology is used for fast transient response and good loop stability. Innovative design techniques along with a new high voltage process achieve high efficiency over a wide input range. Efficiency is maintained over a wide output current range by employing Burst Mode operation at low currents, utilizing the output to bias the internal circuitry, and by using a supply boost capacitor to fully saturate the power switch. Patented circuitry maintains peak switch current over the full duty cycle range. Shutdown reduces input supply current to less than 1μA. External synchronization can be implemented by driving the SYNC pin with logic-level inputs. A single capacitor from the CSS pin to the output provides a controlled output voltage ramp (soft-start). The device also has a power good flag with a programmable threshold and time-out and thermal shutdown protection. The applications of the LT1977IFE include High Voltage Power Conversion, 14V and 42V Automotive Systems, Industrial Power Systems, Distributed Power Systems and Battery-Powered Systems.
Parametrics
LT1977IFE absolute maximum ratings: (1)VIN, SHDN, BIAS: 60V; (2)BOOST Pin Above SW: 35V; (3)BOOST Pin Voltage: 68V; (4)SYNC, CSS, PGFB, FB: 6V; (5)Operating Junction Temperature Range: – 40℃ to 125℃; (6)Storage Temperature Range: –65℃ to 150℃; (7)Lead Temperature (Soldering, 10 sec): 300℃.
Features
LT1977IFE features: (1)Wide Input Range: 3.3V to 60V; (2)1.5A Peak Switch Current; (3)Burst Mode Operation: 100μA Quiescent Current; (4)Low Shutdown Current: IQ < 1μA; (5)Power Good Flag with Programmable Threshold; (6)Load Dump Protection to 60V; (7)500kHz Switching Frequency; (8)Saturating Switch Design: 0.2Ω On-Resistance; (9)Peak Switch Current Maintained Over Full Duty Cycle Range; (10)1.25V Feedback Reference Voltage; (11)Easily Synchronizable; (12)Soft-Start Capability; (13)Small 16-Pin Thermally Enhanced TSSOP Package.
Diagrams

| Image | Part No | Mfg | Description | ![]() |
Pricing (USD) |
Quantity | ||||||||||
|---|---|---|---|---|---|---|---|---|---|---|---|---|---|---|---|---|
![]() |
![]() LT1977IFE |
![]() |
![]() IC REG BUCK ADJ 1.5A 16TSSOP |
![]() Data Sheet |
![]()
|
|
||||||||||
![]() |
![]() LT1977IFE#PBF |
![]() |
![]() IC REG BUCK ADJ 1.5A 16TSSOP |
![]() Data Sheet |
![]()
|
|
||||||||||
![]() |
![]() LT1977IFE#TR |
![]() |
![]() IC REG BUCK ADJ 1.5A 16TSSOP |
![]() Data Sheet |
![]()
|
|
||||||||||
![]() |
![]() LT1977IFE#TRPBF |
![]() |
![]() IC REG BUCK ADJ 1.5A 16TSSOP |
![]() Data Sheet |
![]()
|
|
||||||||||
(China (Mainland))









