Product Summary
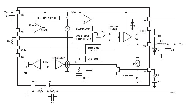
The LT3971IDD-3.3#PBF is a Step-Down Regulator. The LT3971IDD-3.3#PBF is an adjustable frequency monolithic buck switching regulator that accepts a wide input voltage range up to 38V. Low quiescent current design consumes only 2.8μA of supply current while regulating with no load. Low ripple Burst Mode operation maintains high efficiency at low output currents while keeping the output ripple below 15mV in a typical application. An internally compensated current mode topology is used for fast transient response and good loop stability. A high efficiency 0.33Ω switch is included on the die along with a boost Schottky diode and the necessary oscillator, control and logic circuitry. An accurate 1V threshold enable pin can be used to shut down the LT3971IDD-3.3#PBF, reducing the input supply current to 700nA. A capacitor on the SS pin provides a controlled inrush current (soft-start). A power good flag signals when VOUT reaches 91% of the programmed output voltage. The LT3971IDD-3.3#PBF is available in small 10-pin MSOP and 3mm × 3mm DFN packages with exposed pads for low thermal resistance. The applications of the LT3971IDD-3.3#PBF include Automotive Battery Regulation, Power for Portable Products and Industrial Supplies.
Parametrics
LT3971IDD-3.3#PBF absolute maximum ratings: (1)VIN, EN Voltage: 38V; (2)BOOST Pin Voltage: 55V; (3)BOOST Pin Above SW Pin: 30V; (4)FB, RT, SYNC, SS Voltage: 6V; (5)PG, BD Voltage: 30V; (6)Boost Diode Current: 1A; (7)Operating Junction Temperature Range (Note 2): –40℃ to 125℃; (8)Storage Temperature Range: –65℃ to 150℃; (9)Lead Temperature (Soldering, 10 sec) (MSE Only): 300℃.
Features
LT3971IDD-3.3#PBF features: (1)Ultralow Quiescent Current: 2.8μA IQ Regulating 12VIN to 3.3VOUT; (2)Low Ripple Burst ModeR Operation: Output Ripple < 15mVP-P; (3)Wide Input Voltage Range: 4.3V to 38V; (4)1.2A Maximum Output Current; (5)Adjustable Switching Frequency: 200kHz to 2MHz; (6)Synchronizable Between 250kHz to 2MHz; (7)Fast Transient Response; (8)Accurate 1V Enable Pin Threshold; (9)Low Shutdown Current: IQ = 700nA; (10)Power Good Flag; (11)Soft-Start Capability; (12)Internal Compensation; (13)Saturating Switch Design: 0.33Ω On-Resistance; (14)Output Voltage: 1.19V to 30V; (15)Small Thermally Enhanced 10-Pin MSOP Package and (3mm x 3mm) DFN Packages.
Diagrams

| Image | Part No | Mfg | Description | ![]() |
Pricing (USD) |
Quantity | ||||||||||
|---|---|---|---|---|---|---|---|---|---|---|---|---|---|---|---|---|
![]() |
![]() LT3971IDD-3.3#PBF |
![]() |
![]() IC REG BUCK 3.3V 1.2A 10DFN |
![]() Data Sheet |
![]()
|
|
||||||||||
| Image | Part No | Mfg | Description | ![]() |
Pricing (USD) |
Quantity | ||||||||||
![]() |
![]() LT3956EUHE#PBF |
![]() |
![]() IC LED DVR BUCK BOOST 36-VQFN |
![]() Data Sheet |
![]()
|
|
||||||||||
![]() |
![]() LT3956EUHE#TRPBF |
![]() |
![]() IC LED DVR BUCK BOOST 36-VQFN |
![]() Data Sheet |
![]()
|
|
||||||||||
![]() |
![]() LT3956IUHE#PBF |
![]() |
![]() IC LED DVR BUCK BOOST 36-VQFN |
![]() Data Sheet |
![]()
|
|
||||||||||
![]() |
![]() LT3956IUHE#TRPBF |
![]() |
![]() IC LED DVR BUCK BOOST 36-VQFN |
![]() Data Sheet |
![]()
|
|
||||||||||
![]() |
![]() LT3957AEUHE#PBF |
![]() |
![]() IC REG MULTI CONFIG ADJ 5A 36QFN |
![]() Data Sheet |
![]()
|
|
||||||||||
![]() |
![]() LT3957AEUHE#TRPBF |
![]() |
![]() IC REG MULTI CONFIG ADJ 5A 36QFN |
![]() Data Sheet |
![]()
|
|
||||||||||
(China (Mainland))











