Product Summary
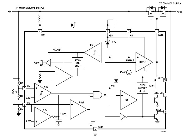
The LT4351CMS#PBF is a MOSFET Diode-OR Controller. The LT4351CMS#PBF creates a near-ideal diode using external single or back-to-back N-channel MOSFETs. This ideal diode function permits low loss ORing of multiple power sources. Power sources can easily be ORed together to increase total system power and reliability with minimal effect on supply voltage or efficiency. Disparate power supplies can be efficiently ORed together. The IC monitors the input supply with respect to the load and turns on the MOSFET(s) when the input supply is higher. If the MOSFET’s RDS(ON) is sufficiently small, the LT4351CMS#PBF will regulate the voltage across the MOSFET(s) to 15mV. A STATUS pin indicates the MOSFET on state. An internal boost regulator generates the MOSFET gate drive voltage. Low operating voltage allows for OR’ing of supplies as low as 1.2V. The LT4351CMS#PBF will disable power passage during undervoltage or overvoltage conditions. These voltages are set by resistive dividers on the UV and OV pins. The undervoltage threshold has user programmable hysteresis. Overvoltage detection is filtered to reduce false triggering. The LT4351CMS#PBF is available in a 10-pin MSOP. The applications of the LT4351CMS#PBF include Paralleled Power Supplies, Uninterrupted Supplies, High Availability Systems and N + 1 Redundant Power Supplies.
Parametrics
LT4351CMS#PBF absolute maximum ratings: (1)VIN Voltage: –0.3V to 19V; (2)OUT Voltage: – 0.3V to 19V; (3)VDD Voltage: – 0.3V to 30V; (4)FAULT, STATUS Voltages: – 0.3V to 30V; (5)FAULT, STATUS Current: 8mA; (6)UV, OV Voltages: –0.3V to 9V; (7)SW Voltage: – 0.3V to 32V; (8)Operating Temperature Range: 0℃ to 70℃; (9)Junction Temperature (Note 2): 125℃; (10)Storage Temperature Range: – 65℃ to 150℃; (11)Lead Temperature (Soldering, 10 sec): 300℃.
Features
LT4351CMS#PBF features: (1)Low Loss Replacement for ORing Diode in Multiple Sourced Power Supplies; (2)External N-Channel MOSFETs for High Current Capability; (3)Internal Boost Regulator Supply for MOSFET Gate Drive; (4)Wide Input Range: 1.2V to 18V; (5)Fast Switching MOSFET Gate Control; (6)Input Under and Overvoltage Detection; (7)STATUS and FAULT Outputs for Monitoring; (8)Internal MOSFET Gate Clamp; (9)Available in a 10-pin MSOP.
Diagrams

| Image | Part No | Mfg | Description | ![]() |
Pricing (USD) |
Quantity | ||||||||||
|---|---|---|---|---|---|---|---|---|---|---|---|---|---|---|---|---|
![]() |
![]() LT4351CMS#PBF |
![]() |
![]() IC CTLR MOSFET DIODE-OR 10MSOP |
![]() Data Sheet |
![]()
|
|
||||||||||
| Image | Part No | Mfg | Description | ![]() |
Pricing (USD) |
Quantity | ||||||||||
![]() |
![]() LT4351 |
![]() Other |
![]() |
![]() Data Sheet |
![]() Negotiable |
|
||||||||||
![]() |
![]() LT4351CMS |
![]() |
![]() IC CTRLR MOSFET DIODE-OR 10MSOP |
![]() Data Sheet |
![]()
|
|
||||||||||
![]() |
![]() LT4351CMS#PBF |
![]() |
![]() IC CTLR MOSFET DIODE-OR 10MSOP |
![]() Data Sheet |
![]()
|
|
||||||||||
![]() |
![]() LT4351CMS#TR |
![]() |
![]() IC CTRLR MOSFET DIODE-OR 10MSOP |
![]() Data Sheet |
![]()
|
|
||||||||||
![]() |
![]() LT4351CMS#TRPBF |
![]() |
![]() IC CTRLR MOSFET DIODE-OR 10MSOP |
![]() Data Sheet |
![]()
|
|
||||||||||
![]() |
![]() LT4351IMS |
![]() |
![]() IC CTRLR MOSFET DIODE-OR 10MSOP |
![]() Data Sheet |
![]()
|
|
||||||||||
(China (Mainland))










