Product Summary
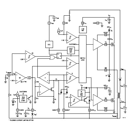
The LTC1435CG is a High Efficiency Low Noise Synchronous Step-Down Switching Regulator. The LTC1435CG is a synchronous step-down switching regulator controller that drives external N-channel power MOSFETs using a fixed frequency architecture. Burst ModeTM operation provides high efficiency at low load currents. A maximum duty cycle limit of 99% provides low dropout operation which extends operating time in battery- operated systems. The operating frequency is set by an external capacitor allowing maximum flexibility in optimizing efficiency. A secondary winding feedback control pin, SFB, guarantees regulation regardless of load on the main output by forcing continuous operation. Burst Mode operation is inhibited when the SFB pin is pulled low which reduces noise and RF interference. Soft start is provided by an external capacitor which can be used to properly sequence supplies. The operating current level is user-programmable via an external current sense resistor. Wide input supply range allows operation from 3.5V to 30V (36V maximum). The applications of the LTC1435CG include Notebook and Palmtop Computers, PDAs, Cellular Telephones and Wireless Modems, Portable Instruments, Battery-Operated Devices and DC Power Distribution Systems.
Parametrics
LTC1435CG absolute maximum ratings : (1)Input Supply Voltage (VIN): 36V to – 0.3V; (2)Topside Driver Supply Voltage (Boost): 42V to – 0.3V; (3)Switch Voltage (SW): VIN + 5V to –5V; (4)EXTVCC Voltage: 10V to – 0.3V; (5)Sense+, Sense– Voltages: INTVCC + 0.3V to – 0.3V; (6)ITH, VOSENSE Voltages: 2.7V to – 0.3V; (7)SFB, Run/SS Voltages: 10V to – 0.3V; (8)Peak Driver Output Current < 10ms (TG, BG): 2A; (9)INTVCC Output Current: 50mA; (10)Operating Ambient Temperature Range: 0℃ to 70℃; (11)Junction Temperature (Note 1): 125℃; (12)Storage Temperature Range: –65℃ to 150℃; (13)Lead Temperature (Soldering, 10 sec): 300℃.
Features
LTC1435CG features: (1)Dual N-Channel MOSFET Synchronous Drive; (2)Programmable Fixed Frequency; (3)Wide VIN Range: 3.5V to 36V Operation; (4)Ultrahigh Efficiency; (5)Very Low Dropout Operation: 99% Duty Cycle; (6)Low Standby Current; (7)Secondary Feedback Control; (8)Programmable Soft Start; (9)Remote Output Voltage Sense; (10)Logic Controlled Micropower Shutdown: IQ < 25μA; (11)Foldback Current Limiting (Optional); (12)Current Mode Operation for Excellent Line and Load Transient Response; (13)Output Voltages from 1.19V to 9V; (14)Available in 16-Lead Narrow SO and SSOP Packages.
Diagrams

| Image | Part No | Mfg | Description | ![]() |
Pricing (USD) |
Quantity | ||||||||||
|---|---|---|---|---|---|---|---|---|---|---|---|---|---|---|---|---|
![]() |
![]() LTC1435CG#TRPBF |
![]() |
![]() IC REG CTRLR BUCK PWM CM 16-SSOP |
![]() Data Sheet |
![]()
|
|
||||||||||
![]() |
![]() LTC1435CG#PBF |
![]() |
![]() IC REG CTRLR BUCK PWM CM 16-SSOP |
![]() Data Sheet |
![]()
|
|
||||||||||
![]() |
![]() LTC1435CG |
![]() |
![]() IC REG CTRLR BUCK PWM CM 16-SSOP |
![]() Data Sheet |
![]()
|
|
||||||||||
(China (Mainland))









