Product Summary
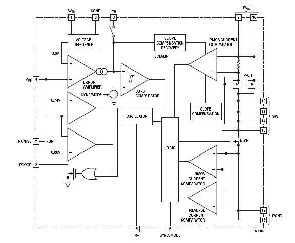
The LTC3412AEFE#TRPBF is a Monolithic Synchronous Step-Down Regulator. The LTC3412AEFE#TRPBF is a high effi ciency monolithic synchronous, step-down DC/DC converter utilizing a constant frequency, current mode architecture. It operates from an input voltage range of 2.25V to 5.5V and provides a regulated output voltage from 0.8V to 5V while delivering up to 3A of output current. The internal synchronous power switch with 77mΩ on-resistance increases efficiency and eliminates the need for an external Schottky diode. Switching frequency is set by an external resistor or can be synchronized to an external clock. 100% duty cycle provides low dropout operation extending battery life in portable systems. OPTI-LOOP compensation allows the transient response to be optimized over a wide range of loads and output capacitors. The LTC3412AEFE#TRPBF can be configured for either Burst Mode operation or forced continuous operation. Forced continuous operation reduces noise and RF interference while Burst Mode operation provides high efficiency by reducing gate charge losses at light loads. In Burst Mode operation, external control of the burst clamp level allows the output voltage ripple to be adjusted according to the application requirements. The applications of the LTC3412AEFE#TRPBF include Point-of-Load Regulation, Notebook Computers, Portable Instruments and Distributed Power Systems.
Parametrics
LTC3412AEFE#TRPBF absolute maximum ratings: (1)Input Supply Voltage: –0.3V to 6V; (2)ITH, RUN/SS, VFB, PGOOD, SYNC/MODE Voltages: –0.3 to VIN; (3)SW Voltages: –0.3V to (VIN + 0.3V); (4)Operating Ambient Temperature Range: –40℃ to 85; (5)Junction Temperature (Note 5): 125℃; (6)Lead Temperature (Soldering, 10 sec): 300℃.
Features
LTC3412AEFE#TRPBF features: (1)High Efficiency: Up to 95%; (2)3A Output Current; (3)Low Quiescent Current: 64μA; (4)Low RDS(ON) Internal Switch: 77mΩ; (5)2.25V to 5.5V Input Voltage Range; (6)Programmable Frequency: 300KHz to 4MHz; (7)±2% Output Voltage Accuracy; (8)0.8V Reference Allows Low Output Voltage; (9)Selectable Forced Continuous/Burst ModeR Operation with Adjustable Burst Clamp; (10)Synchronizable Switching Frequency; (11)Low Dropout Operation: 100% Duty Cycle; (12)Power Good Output Voltage Monitor; (13)Over temperature Protected; (14)Available in 16-Lead Exposed Pad TSSOP and QFN Packages.
Diagrams

| Image | Part No | Mfg | Description | ![]() |
Pricing (USD) |
Quantity | ||||||
|---|---|---|---|---|---|---|---|---|---|---|---|---|
![]() |
![]() LTC3412AEFE#TRPBF |
![]() |
![]() IC REG BUCK SYNC ADJ 3A 16TSSOP |
![]() Data Sheet |
![]()
|
|
||||||
| Image | Part No | Mfg | Description | ![]() |
Pricing (USD) |
Quantity | ||||||
![]() |
![]() LTC3025 |
![]() Other |
![]() |
![]() Data Sheet |
![]() Negotiable |
|
||||||
![]() |
![]() LTC3025EDC#TR |
![]() |
![]() IC REG LDO ADJ .3A 6DFN |
![]() Data Sheet |
![]()
|
|
||||||
![]() |
![]() LTC3025EDC#TRM |
![]() |
![]() IC REG LDO ADJ .3A 6DFN |
![]() Data Sheet |
![]()
|
|
||||||
![]() |
![]() LTC3025EDC#TRMPBF |
![]() |
![]() IC REG LDO ADJ .3A 6DFN |
![]() Data Sheet |
![]()
|
|
||||||
![]() |
![]() LTC3025EDC#TRPBF |
![]() |
![]() IC REG LDO ADJ .3A 6DFN |
![]() Data Sheet |
![]()
|
|
||||||
![]() |
![]() LTC3025EDC-1#TRMPBF |
![]() |
![]() IC REG LDO ADJ .5A 6DFN |
![]() Data Sheet |
![]()
|
|
||||||
(China (Mainland))











