Product Summary
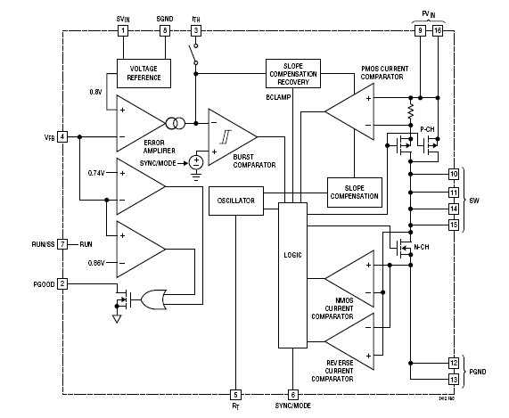
The LTC3412EFE#PBF is a Monolithic Synchronous Step-Down Regulator. The LTC3412EFE#PBF is a high efficiency monolithic synchronous, step-down DC/DC converter utilizing a constant frequency, current mode architecture. It operates from an input voltage range of 2.625V to 5.5V and provides an adjustable regulated output voltage from 0.8V to 5V while delivering up to 2.5A of output current. The internal synchronous power switch with 85mΩ on-resistance increases efficiency and eliminates the need for an external Schottky diode. Switching frequency is set by an external resistor or can be sychronized to an external clock. 100% duty cycle provides low dropout operation extending battery life in portable systems. OPTI-LOOP compensation allows the transient response to be optimized over a wide range of loads and output capacitors. The LTC3412EFE#PBF can be configured for either Burst Mode operation or forced continuous operation. Forced continuous operation reduces noise and RF interference while Burst Mode operation provides high efficiency by reducing gate charge losses at light loads. In Burst Mode operation, external control of the burst clamp level allows the output voltage ripple to be adjusted according to the requirements of the application. To further maximize battery life, the P-channel MOSFET is turned on continuously in dropout (100% duty cycle). The applications of the LTC3412EFE#PBF include Portable Instruments, Battery-Powered Equipment, Notebook Computers, Distributed Power Systems, Cellular Telephones and Digital Cameras.
Parametrics
LTC3412EFE#PBF absolute maximum ratings: (1)Input Supply Voltage: –0.3V to 6V; (2)ITH, RUN, VFB Voltages: –0.3V to VIN; (3)SYNC/MODE Voltages: –0.3V to VIN; (4)SW Voltage: –0.3V to (VIN + 0.3V); (5)Peak SW Sink and Source Current: 6.5A; (6)Operating Temperature Range (Note 2): –40℃ to 85℃; (7)Junction Temperature (Note 5): 125℃; (8)Lead Temperature (Soldering, 10 sec) TSSOP: 300℃.
Features
LTC3412EFE#PBF features: (1)High Efficiency: Up to 95%; (2)2.5A Output Current; (3)Low Quiescent Current: 62μA; (4)Low RDS(ON) Internal Switches: 85mΩ; (5)Programmable Frequency: 300kHz to 4MHz; (6)No Schottky Diode Required; (7)±2% Output Voltage Accuracy; (8)0.8V Reference Allows Low Output Voltage; (9)Selectable Forced Continuous/Burst Mode Operation with Adjustable Burst Clamp; (10)Synchronizable Switching Frequency; (11)Low Dropout Operation: 100% Duty Cycle; (12)Power Good Output Voltage Monitor; (13)Overtemperature Protection; (14)Available in 16-Lead Thermally Enhanced TSSOP and QFN Packages.
Diagrams

| Image | Part No | Mfg | Description | ![]() |
Pricing (USD) |
Quantity | ||||||||||
|---|---|---|---|---|---|---|---|---|---|---|---|---|---|---|---|---|
![]() |
![]() LTC3412EFE#PBF |
![]() |
![]() IC REG BUCK SYNC ADJ 16TSSOP |
![]() Data Sheet |
![]()
|
|
||||||||||
| Image | Part No | Mfg | Description | ![]() |
Pricing (USD) |
Quantity | ||||||||||
![]() |
![]() LTC3025 |
![]() Other |
![]() |
![]() Data Sheet |
![]() Negotiable |
|
||||||||||
![]() |
![]() LTC3025EDC#TR |
![]() |
![]() IC REG LDO ADJ .3A 6DFN |
![]() Data Sheet |
![]()
|
|
||||||||||
![]() |
![]() LTC3025EDC#TRM |
![]() |
![]() IC REG LDO ADJ .3A 6DFN |
![]() Data Sheet |
![]()
|
|
||||||||||
![]() |
![]() LTC3025EDC#TRMPBF |
![]() |
![]() IC REG LDO ADJ .3A 6DFN |
![]() Data Sheet |
![]()
|
|
||||||||||
![]() |
![]() LTC3025EDC#TRPBF |
![]() |
![]() IC REG LDO ADJ .3A 6DFN |
![]() Data Sheet |
![]()
|
|
||||||||||
![]() |
![]() LTC3025EDC-1#TRMPBF |
![]() |
![]() IC REG LDO ADJ .5A 6DFN |
![]() Data Sheet |
![]()
|
|
||||||||||
(China (Mainland))











