Product Summary
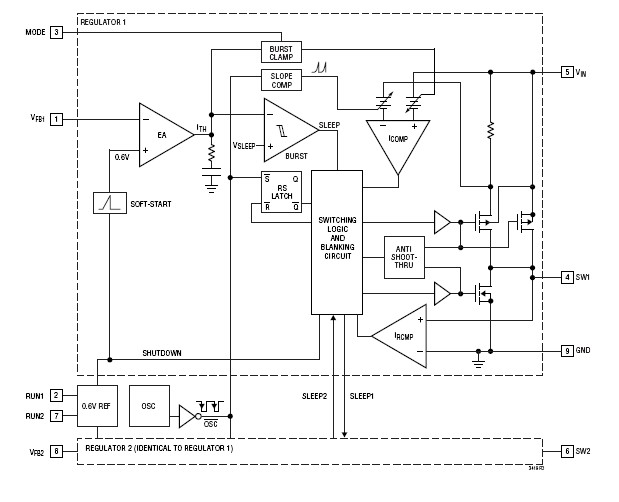
The LTC3419IMS-1#PBF is a Synchronous Step-Down Regulator. The LTC3419IMS-1#PBF is a dual, 2.25MHz, constant-frequency, synchronous step-down DC/DC converter in a tiny 3mm × 3mm DFN package. 100% duty cycle provides low dropout operation, extending battery life in portable systems. Low output voltages are supported with the 0.6V feedback reference voltage. Each regulator can supply 600mA output current. The input voltage range is 2.5V to 5.5V, making it ideal for Li-Ion and USB powered applications. Supply current during operation is only 35μA and drops to <1μA in shutdown. A user-selectable mode input allows the user to trade off between high efficiency Burst Mode operation and pulse-skipping mode. An internally set 2.25MHz switching frequency allows the use of tiny surface mount inductors and capacitors. Internal soft-start reduces inrush current during start-up. Both outputs are internally compensated to work with ceramic output capacitors. The LTC3419IMS-1#PBF is available in a low profile (0.75mm) 3mm × 3mm DFN package. The LTC3419IMS-1#PBF is also available in a fixed output voltage configuration selected via internal resistor dividers (see Table 2). The applications of the LTC3419IMS-1#PBF include Cellular Telephones, Digital Still Cameras, Wireless and DSL Modems, Portable Media Players and PDAs/Palmtop PCs.
Parametrics
LTC3419IMS-1#PBF absolute maximum ratings: (1)Input Supply Voltage (VIN): –0.3 to 6V; (2)VFB1, VFB2: –0.3V to VIN + 0.3V; (3)RUN1, RUN2, MODE: –0.3V to VIN + 0.3V; (4)SW1, SW2: –0.3V to VIN + 0.3V; (5)P-Channel SW Source Current (DC) (Note 2): 800mA; (6)N-Channel SW Source Current (DC) (Note 2): 800mA; (7)Peak SW Source and Sink Current (Note 2): 1.3A; (8)Operating Temperature Range (Note 3): –40 to 85℃; (9)Junction Temperature (Note 6): 125℃; (10)Storage Temperature Range: –65℃ to 125℃; (11)Lead Temperature (Soldering, 10 sec) MSOP Package: 300℃.
Features
LTC3419IMS-1#PBF features: (1)High Efficiency Dual Step-Down Outputs: Up to 96%; (2)600mA Current per Channel at VIN = 3V; (3)Only 35μA Quiescent Current During Operation (Both Channels); (4)2.25MHz Constant-Frequency Operation; (5)2.5V to 5.5V Input Voltage Range; (6)Low Dropout Operation: 100% Duty Cycle; (7)No Schottky Diodes Required; (8)Internally Compensated for All Ceramic Capacitors; (9)Independent Internal Soft-Start for Each Channel; (10)Available in Fixed Output Versions; (11)Current Mode Operation for Excellent Line and Load Transient Response; (12)0.6V Reference Allows Low Output Voltages; (13)User-Selectable Burst Mode Operation; (14)Short-Circuit Protected; (15)Ultralow Shutdown Current: IQ < 1μA; (16)Available in Small MSOP or 3mm x 3mm DFN-8 Packages.
Diagrams

| Image | Part No | Mfg | Description | ![]() |
Pricing (USD) |
Quantity | ||||||
|---|---|---|---|---|---|---|---|---|---|---|---|---|
![]() |
![]() LTC3419IMS-1#PBF |
![]() |
![]() IC REG BUCK SYNC ADJ 0.6A 10MSOP |
![]() Data Sheet |
![]()
|
|
||||||
| Image | Part No | Mfg | Description | ![]() |
Pricing (USD) |
Quantity | ||||||
![]() |
![]() LTC3025 |
![]() Other |
![]() |
![]() Data Sheet |
![]() Negotiable |
|
||||||
![]() |
![]() LTC3025EDC#TR |
![]() |
![]() IC REG LDO ADJ .3A 6DFN |
![]() Data Sheet |
![]()
|
|
||||||
![]() |
![]() LTC3025EDC#TRM |
![]() |
![]() IC REG LDO ADJ .3A 6DFN |
![]() Data Sheet |
![]()
|
|
||||||
![]() |
![]() LTC3025EDC#TRMPBF |
![]() |
![]() IC REG LDO ADJ .3A 6DFN |
![]() Data Sheet |
![]()
|
|
||||||
![]() |
![]() LTC3025EDC#TRPBF |
![]() |
![]() IC REG LDO ADJ .3A 6DFN |
![]() Data Sheet |
![]()
|
|
||||||
![]() |
![]() LTC3025EDC-1#TRMPBF |
![]() |
![]() IC REG LDO ADJ .5A 6DFN |
![]() Data Sheet |
![]()
|
|
||||||
(China (Mainland))











