Product Summary
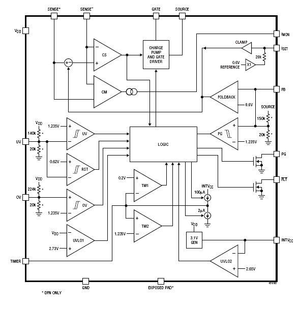
The LTC4218IGN#PBF is a Hot Swap Controller. The LTC4218IGN#PBF is a Hot Swap™ controller that allows a board to be safely inserted and removed from a live backplane. An internal high side switch driver controls the gate of an external N-channel MOSFET for supply voltages from 2.9V to 26.5V. A dedicated 12V version (LTC4218IGN#PBF) contains preset 12V specific thresholds, while the standard LTC4218IGN#PBF allows adjustable thresholds. The LTC4218IGN#PBF provides an accurate (5%) current limit with current foldback limiting. The current limit threshold can be adjusted dynamically using an external pin. Additional features include a current monitor output that amplifies the sense voltage for ground referenced current sensing. Overvoltage, undervoltage and powergood monitoring are also provided. The applications of the LTC4218IGN#PBF include RAID Systems, ATCA, AMC, μTCA Systems, Server I/O Cards and Industrial.
Parametrics
LTC4218IGN#PBF absolute maximum ratings: (1)Supply Voltage (VDD): –0.3V to 35V; (2)Input Voltages FB, OV, UV: –0.3V to 12V; (3)TIMER: –0.3V to 3.5V; (4)SENSE–: VDD – 10V or –0.3V to VDD; (5)SENSE+: VDD – 10V or –0.3V to VDD; (6)SOURCE: – 5V to VDD + 0.3V; (7)Output Voltages ISET, IMON: –0.3V to 3V; (8)PG, FLT: –0.3V to 35V; (9)INTVCC: –0.3V to 3.5V; (10)GATE (Note 3): –0.3V to 35V; (11)Operating Temperature Range: –40℃ to 85℃; (12)Storage Temperature Range DHC Package: –65℃ to 125℃; (13)GN Package: –65℃ to 150℃; (14)Lead Temperature (Soldering, 10 sec) GN Package Only: 300℃.
Features
LTC4218IGN#PBF features: (1)Wide Operating Voltage Range: 2.9V to 26.5V; (2)Adjustable, 5% Accurate (15mV) Current Limit; (3)Current Monitor Output; (4)Adjustable Current Limit Timer Before Fault; (5)Powergood and Fault Outputs; (6)Adjustable Inrush Current Control; (7)2% Accurate Undervoltage and Overvoltage Protection; (8)Available in 16-Lead SSOP and 16-Pin 5mm × 3mm DFN Packages.
Diagrams

| Image | Part No | Mfg | Description | ![]() |
Pricing (USD) |
Quantity | ||||||||||
|---|---|---|---|---|---|---|---|---|---|---|---|---|---|---|---|---|
![]() |
![]() LTC4218IGN#PBF |
![]() |
![]() IC CTLR HOT SWAP 16-SSOP |
![]() Data Sheet |
![]()
|
|
||||||||||
| Image | Part No | Mfg | Description | ![]() |
Pricing (USD) |
Quantity | ||||||||||
![]() |
![]() LTC4000EGN#PBF |
![]() |
![]() IC CHARGER BATTERY 28-SSOP |
![]() Data Sheet |
![]()
|
|
||||||||||
![]() |
![]() LTC4000EGN#TRPBF |
![]() |
![]() IC CHARGER BATTERY 28-SSOP |
![]() Data Sheet |
![]()
|
|
||||||||||
![]() |
![]() LTC4000EGN-1#PBF |
![]() |
![]() IC CHARGE MGMT MULTI CHEM 28SSOP |
![]() Data Sheet |
![]()
|
|
||||||||||
![]() |
![]() LTC4000EGN-1#TRPBF |
![]() |
![]() IC CHARGE MGMT MULTI CHEM 28SSOP |
![]() Data Sheet |
![]()
|
|
||||||||||
![]() |
![]() LTC4000EUFD#PBF |
![]() |
![]() IC CHARGER BATTERY 28-QFN |
![]() Data Sheet |
![]()
|
|
||||||||||
![]() |
![]() LTC4000EUFD#TRPBF |
![]() |
![]() IC CHARGER BATTERY 28-QFN |
![]() Data Sheet |
![]()
|
|
||||||||||
(China (Mainland))












