Product Summary
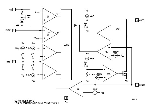
The LTC4251-2IS6#TRPBF is a Negative Voltage Hot Swap Controller. The LTC4251-2IS6#TRPBF negative voltage Hot Swap TM controllers allow a board to be safely inserted and removed from a live backplane. Output current is controlled by three stages of current limiting: a timed circuit breaker, active current limiting and a fast feed forward path that limits peak current under worst-case catastrophic fault conditions. Programmable under voltage and overvoltage detectors disconnect the load whenever the input supply exceeds the desired operating range. The supply input is shunt regulated, allowing safe operation with very high supply voltages. A multifunction timer delays initial start-up and controls the circuit breaker’s response time. The applications of the LTC4251-2IS6#TRPBF include Hot Board Insertion, Electronic Circuit Breaker, –48V Distributed Power Systems, Negative Power Supply Control, Central Office Switching, Programmable Current Limiting Circuit, High Availability Servers and Disk Arrays.
Parametrics
LTC4251-2IS6#TRPBF absolute maximum ratings: (1)Current into VIN (100μs Pulse): 100mA; (2)Minimum VIN Voltage: –0.3V; (3)Gate, UV/OV, Timer Voltage: –0.3V to 16V; (4)Sense Voltage: –0.6V to 16V; (5)Current Out of Sense Pin (20μs Pulse): –200mA; (6)Maximum Junction Temperature: 125℃; (7)Operating Temperature Range: –40℃ to 85℃; (8)Storage Temperature Range: –65℃ to 150℃; (9)Lead Temperature (Soldering, 10 sec): 300℃.
Features
LTC4251-2IS6#TRPBF features: (1)Allows Safe Board Insertion and Removal from a Live –48V Backplane; (2)Floating Topology Permits Very High Voltage Operation; (3)Programmable Analog Current Limit with Circuit Breaker Timer; (4)Fast Response Time Limits Peak Fault Current; (5)Programmable Timer; (6)Programmable Undervoltage/Overvoltage Protection; (7)Low Profile (1mm) ThinSOTTM Package.
Diagrams

| Image | Part No | Mfg | Description | ![]() |
Pricing (USD) |
Quantity | ||||||||||
|---|---|---|---|---|---|---|---|---|---|---|---|---|---|---|---|---|
![]() |
![]() LTC4251-2IS6#TRPBF |
![]() |
![]() IC CTRLR HOTSWAP NEGVOLT SOT23-6 |
![]() Data Sheet |
![]()
|
|
||||||||||
| Image | Part No | Mfg | Description | ![]() |
Pricing (USD) |
Quantity | ||||||||||
![]() |
![]() LTC4000EGN#PBF |
![]() |
![]() IC CHARGER BATTERY 28-SSOP |
![]() Data Sheet |
![]()
|
|
||||||||||
![]() |
![]() LTC4000EGN#TRPBF |
![]() |
![]() IC CHARGER BATTERY 28-SSOP |
![]() Data Sheet |
![]()
|
|
||||||||||
![]() |
![]() LTC4000EGN-1#PBF |
![]() |
![]() IC CHARGE MGMT MULTI CHEM 28SSOP |
![]() Data Sheet |
![]()
|
|
||||||||||
![]() |
![]() LTC4000EGN-1#TRPBF |
![]() |
![]() IC CHARGE MGMT MULTI CHEM 28SSOP |
![]() Data Sheet |
![]()
|
|
||||||||||
![]() |
![]() LTC4000EUFD#PBF |
![]() |
![]() IC CHARGER BATTERY 28-QFN |
![]() Data Sheet |
![]()
|
|
||||||||||
![]() |
![]() LTC4000EUFD#TRPBF |
![]() |
![]() IC CHARGER BATTERY 28-QFN |
![]() Data Sheet |
![]()
|
|
||||||||||
(China (Mainland))












