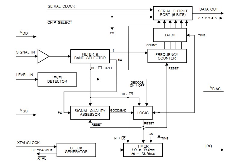
Product Summary
The FX613DW is a universal call progress decoder.
Parametrics
FX613DW absolute maximum ratings: (1)Supply voltage: -0.3 to 7V; (2)Input voltage at any pin: -0.3 to VDD+0.3V; (3)Sink/source current, supply pins: ±30mA; other pins: ±20mA; (4)Total device dissipation at TAMB 25℃: 800mW Max.; (5)Derating: 10mW/℃; (6)Storage temperature range: -40 to +85℃.
Features
FX613DW features: (1)Covers worldwide call progress frequencies; (2)3V<1mA requirement; (3)Decodes single or modulated tones; (4)Analogue in/serial data out; (5)Speech discrimination ability; (6)μProcessor compatible outputs; (7)Telephone/telecoms, radio and fax/modem applications; (8)Mixed analogue/digital technology.
Diagrams

![]() |
![]() FX619 |
![]() Other |
![]() |
![]() Data Sheet |
![]() Negotiable |
|
||||
![]() |
![]() FX614 |
![]() Other |
![]() |
![]() Data Sheet |
![]() Negotiable |
|
||||
![]() |
![]() FX613 |
![]() Other |
![]() |
![]() Data Sheet |
![]() Negotiable |
|
||||
(China (Mainland))








