Product Summary
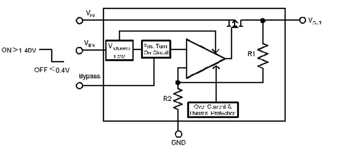
The LP3985IM5X-285#PBF is a Micropower, 150mA low-noise ultra low-dropout CMOS voltage regulator. Its applications include CDMA cellular handsets, wideband CDMA cellular handsets, GSM cellular handsets, portable information applications.
Parametrics
LP3985IM5X-285#PBF absolute maximum ratings: (1)VIN, VEN: -0.3 to 6.5V; (2)Junction temperature: 150℃; (3)Storage temperature: -65 to 150℃; (4)Maximum power dissipation: 364mW; (5)ESD rating: 2kV; (6)Thermal resistance: 220℃/W; (7)Maximum power dissipation: 250mW.
Features
LP3985IM5X-285#PBF features: (1)Miniature micro SMD and sot-23-5 package; (2)Logic controlled enable; (3)Stable with ceramic and high quality tantalum capacitors; (4)Fast turn-on; (5)Thermal shutdown and short-circuit current limit.
Diagrams

![]() |
![]() LP3905SD-00 |
![]() National Semiconductor (TI) |
![]() Battery Management |
![]() Data Sheet |
![]()
|
|
||||||||||
![]() |
![]() LP3905SD-00/NOPB |
![]() National Semiconductor (TI) |
![]() Battery Management |
![]() Data Sheet |
![]()
|
|
||||||||||
![]() |
![]() LP3905SD-30 |
![]() National Semiconductor (TI) |
![]() Battery Management |
![]() Data Sheet |
![]()
|
|
||||||||||
![]() |
![]() LP3905SD-30/NOPB |
![]() National Semiconductor (TI) |
![]() Battery Management |
![]() Data Sheet |
![]()
|
|
||||||||||
![]() |
![]() LP3905SD-30EV |
![]() National Semiconductor (TI) |
![]() Low Dropout (LDO) Regulators LP3905SD-30 Eval Brd |
![]() Data Sheet |
![]()
|
|
||||||||||
![]() |
![]() LP3905SD-A3 |
![]() National Semiconductor (TI) |
![]() Battery Management |
![]() Data Sheet |
![]()
|
|
||||||||||
(China (Mainland))









