Product Summary
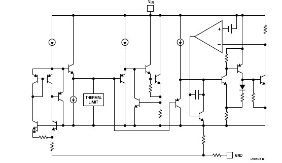
The LT1085CM#PBF is a Positive Fixed Regulator. The LT1085CM#PBF is designed to provide 3A, 5A and 7.5A with higher efficiency than currently available devices. The LT1085CM#PBF is designed to operate down to 1V input to output differential and the dropout voltage is fully specified as a function of load current. Dropout is guaranteed at a maximum of 1.5V at maximum output current, decreasing at lower load currents. On-chip trimming adjusts the output voltage to 1%. Current limit is also trimmed, minimizing the stress on both the regulator and power source circuitry under overload conditions. The LT1085CM#PBF is pin compatible with older three-terminal regulators. A 10mF output capacitor is required on these new devices; however, this is usually included in most regulator designs. The applications of the LT1085CM#PBF include High Efficiency Linear Regulators, Post Regulators for Switching Supplies, Constant Current Regulators and Battery Chargers.
Parametrics
LT1085CM#PBF absolute maximum ratings: (1)Power Dissipation: Internally Limited; (2)Input Voltage (Note 1): 30V; (3)Operating Input Voltage 3.3V, 3.6V Devices: 20V; (4)5V Devices: 20V; (5)12V Devices: 25V; (6)Operating Junction Temperature Range“C” Grades Control Section: 0℃ to 125℃; (7)Power Transistor: 0℃ to 150℃; (8)“M” Grades Control Section: –55℃ to 150℃; (9)Power Transistor: –55℃ to 200℃; (10)Storage Temperature Range: –65℃ to 150℃; (11)Lead Temperature (Soldering, 10 sec): 300℃.
Features
LT1085CM#PBF features: (1)Three-Terminal 3.3V, 3.6V, 5V and 12V; (2)Output Current of 3A, 5A or 7.5A; (3)Operates Down to 1V Dropout; (4)Guaranteed Dropout Voltage at Multiple Current Levels; (5)Line Regulation: 0.015%; (6)Load Regulation: 0.1%; (7)100% Thermal Limit Functional Test; (8)Adjustable Versions Available.
Diagrams

| Image | Part No | Mfg | Description | ![]() |
Pricing (USD) |
Quantity | ||||||||||
|---|---|---|---|---|---|---|---|---|---|---|---|---|---|---|---|---|
![]() |
![]() LT1085CM#PBF |
![]() |
![]() IC REG LDO ADJ 3A DDPAK-3 |
![]() Data Sheet |
![]()
|
|
||||||||||
| Image | Part No | Mfg | Description | ![]() |
Pricing (USD) |
Quantity | ||||||||||
![]() |
![]() LT1001 |
![]() Other |
![]() |
![]() Data Sheet |
![]() Negotiable |
|
||||||||||
![]() |
![]() LT1001A |
![]() Other |
![]() |
![]() Data Sheet |
![]() Negotiable |
|
||||||||||
![]() |
![]() LT1001ACN8#PBF |
![]() |
![]() IC PRECISION OP-AMP SINGLE 8-DIP |
![]() Data Sheet |
![]()
|
|
||||||||||
![]() |
![]() LT1001ACN8 |
![]() |
![]() IC PRECISION OP-AMP SINGLE 8-DIP |
![]() Data Sheet |
![]()
|
|
||||||||||
![]() |
![]() LT1001ACH |
![]() Linear Technology |
![]() PRECISION OP AMP |
![]() Data Sheet |
![]() Negotiable |
|
||||||||||
![]() |
![]() LT1001ACJ8 |
![]() Linear Technology |
![]() IC PREC OPAMP 8-CDIP |
![]() Data Sheet |
![]() Negotiable |
|
||||||||||
(China (Mainland))











