Product Summary
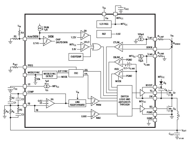
The LTC3775EUD#PBF is a High Frequency Synchronous Step-Down Voltage Mode DC/DC Controller. The LTC3775EUD#PBF is a high efficiency synchronous step-down switching DC/DC controller that drives an all N-channel power MOSFET stage from a 4.5V to 38V input supply voltage. A patented line feedforward compensation circuit and a high bandwidth error amplifier provide very fast line and load transient response. High step-down ratios are made possible by a low 30ns minimum on-time, allowing extremely low duty cycles MOSFET RDS(ON) current sensing maximizes efficiency. Alternatively, a sense resistor can be used for higher current limit accuracy. Continuous monitoring of the voltages across the top and bottom MOSFETs allows cycle-by-cycle control of the inductor current, configurable by external resistors. The soft-start function controls the duty cycle during start-up, providing a smooth output voltage ramp up. The operating frequency is user programmable from 250kHz to 1MHz and can be synchronized to an external clock. The applications of the LTC3775EUD#PBF include Automotive Systems, Telecom and Industrial Power Supplies and Point of Load Applications.
Parametrics
LTC3775EUD#PBF absolute maximum ratings: (1)Supply Voltage VIN: –0.3V to 40V; (2)BOOST: –0.3V to 46V; (3)BOOST-SW: –0.3V to 6V; (4)SW: –5V to 40V; (5)ILIMT: –0.3V to VIN; (6)SENSE: –5V to VIN; (7)INTVCC: –0.3V to 6V; (8)RUN/SHDN: –0.3V to 6V; (9)FB, MODE/SYNC: –0.3V to INTVCC; (10)FREQ, ILIMB, SS: –0.3V to INTVCC; (11)INTVCC RMS Currents: 50mA; (12)Operating Junction Temperature Range (Note 2): –40℃ to 125℃; (13)Storage Temperature Range: –65℃ to 150℃.
Features
LTC3775EUD#PBF features: (1)Wide VIN Range: 4.5V to 38V; (2)Line Feedforward Compensation; (3)Low Minimum On-Time: tON(MIN) < 30ns; (4)Powerful Onboard MOSFET Drivers; (5)Leading Edge Modulation Voltage Mode Control; (6)±0.75%, 0.6V Reference Voltage Accuracy Over Temperature; (7)VOUT Range: 0.6V to 0.8VIN; (8)Programmable, Cycle-by-Cycle Peak Current Limit; (9)Sense Resistor or RDS(ON) Current Sensing; (10)Programmable Soft-Start; (11)Synchronizable Fixed Frequency from 250kHz to 1MHz; (12)Selectable Pulse-Skipping or Forced Continuous Modes of Operation; (13)Low Shutdown Current: 14μA Typical; (14)Thermally Enhanced 3mm × 3mm QFN Package.
Diagrams

| Image | Part No | Mfg | Description | ![]() |
Pricing (USD) |
Quantity | ||||||
|---|---|---|---|---|---|---|---|---|---|---|---|---|
![]() |
![]() LTC3775EUD#PBF |
![]() |
![]() IC REG CTRLR BUCK PWM VM 16-QFN |
![]() Data Sheet |
![]()
|
|
||||||
| Image | Part No | Mfg | Description | ![]() |
Pricing (USD) |
Quantity | ||||||
![]() |
![]() LTC3025 |
![]() Other |
![]() |
![]() Data Sheet |
![]() Negotiable |
|
||||||
![]() |
![]() LTC3025EDC#TR |
![]() |
![]() IC REG LDO ADJ .3A 6DFN |
![]() Data Sheet |
![]()
|
|
||||||
![]() |
![]() LTC3025EDC#TRM |
![]() |
![]() IC REG LDO ADJ .3A 6DFN |
![]() Data Sheet |
![]()
|
|
||||||
![]() |
![]() LTC3025EDC#TRMPBF |
![]() |
![]() IC REG LDO ADJ .3A 6DFN |
![]() Data Sheet |
![]()
|
|
||||||
![]() |
![]() LTC3025EDC#TRPBF |
![]() |
![]() IC REG LDO ADJ .3A 6DFN |
![]() Data Sheet |
![]()
|
|
||||||
![]() |
![]() LTC3025EDC-1#TRMPBF |
![]() |
![]() IC REG LDO ADJ .5A 6DFN |
![]() Data Sheet |
![]()
|
|
||||||
(China (Mainland))











